87365最快检测中心
Toggle navigation
87365最快检测中心
学院概况
学院简介
学院领导
院长主页
办学成就
合作交流
校园风光
校园新闻
36365线路检测中心
综合新闻
媒体视角
通知公告
通知
公告
采购公告
教学科研
教学系部
党建之窗
招生就业
招生信息
就业信息
继续教育
校园生活
信息公开
公共服务
图书馆
IT信息服务
语言文字
师资队伍
公开招聘
教师风采
后勤保障
采购公告
87365最快检测中心
>
通知公告
>
采购公告
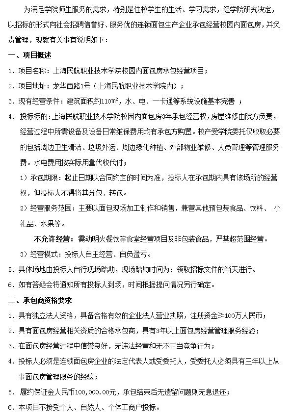
87365最快检测中心校园内面包房承包经营项目招标公告
作者:
浏览:
时间:2016-07-15